| 广西新闻网 > 专题 > 焦点 > 龙行龘龘 八桂贺春——2024网络中国节·春节 > 家乡的年味 > 正文 |
正月十四,南丹白裤瑶年街民俗旅游活动精彩上演 |
2024年02月23日 06:55 来源:河池融媒 编辑:王建伟 |
|
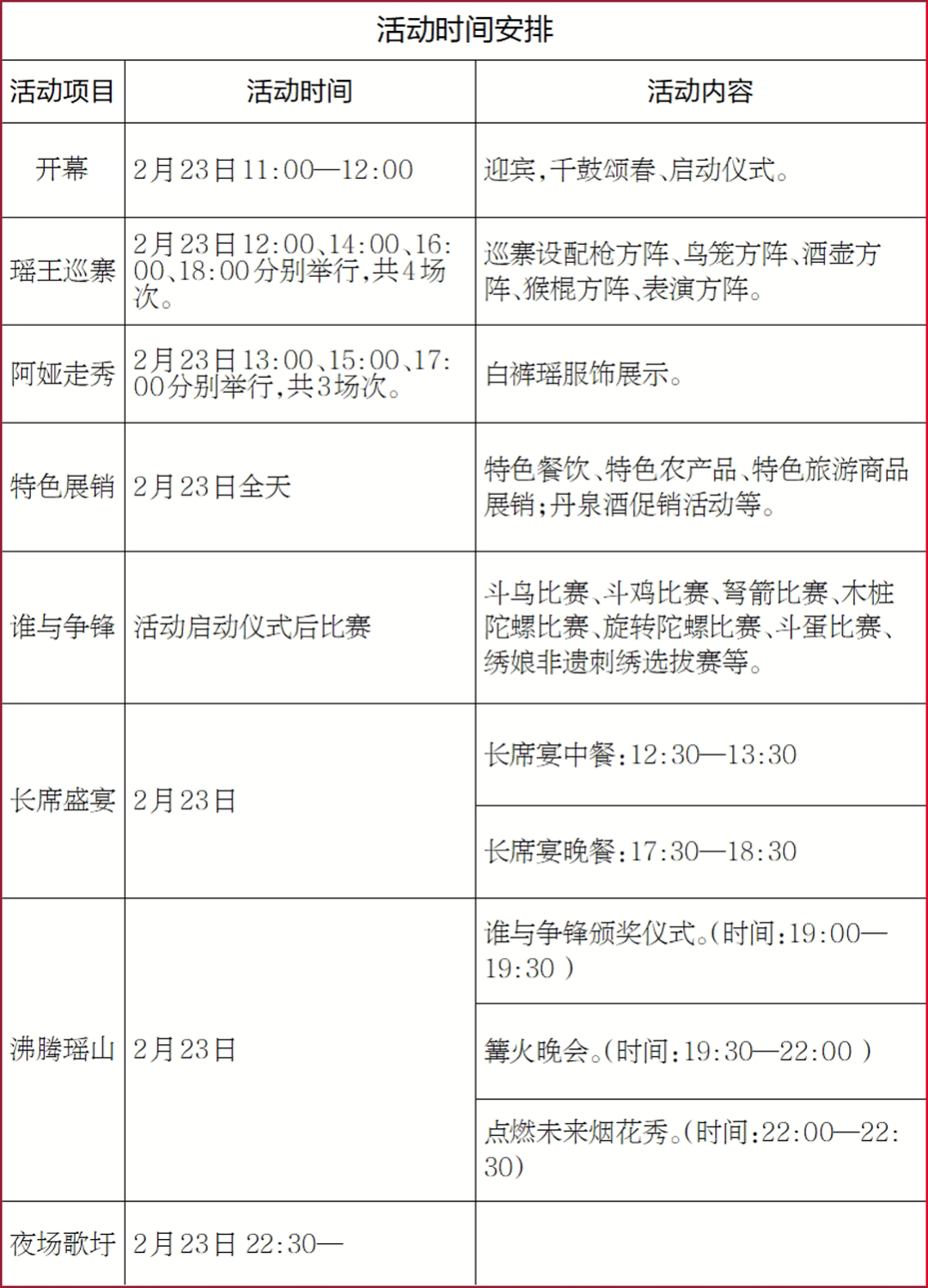
白裤瑶年街民俗旅游活动 于2月23日 (农历正月十四) 在南丹县里湖瑶族乡 瑶望天下景区举行
神秘的“瑶王巡寨” 古朴的“阿娅走秀” 激烈的“谁与争锋” 热闹的“长席盛宴” 系列活动精彩纷呈
|
|
|
扫一扫在手机打开当前页
|
| >>更多精彩图集推荐 |
|
|
||||||||||||||||||||||||||||||