| 广西新闻网 > 专题 > 科教 > 2023年“讲好广西故事 争做壮乡推荐官” 小导游大赛 > 活动资讯 > 正文 |
讲好广西故事 2023年广西小导游短视频大赛圆满落幕 |
2023年12月18日 15:13 来源:广西新闻网 编辑:王建伟 |
|
广西新闻网南宁12月17日讯(记者 杨思悦 甘艳霞 李彬华 实习生 杨玉梅)青少年是创新的生力军,是激发文旅高质量发展新动能的重要力量。12月17日,2023年“讲好广西故事 争做壮乡推荐官”小导游短视频大赛颁奖仪式在南宁举行。大赛由自治区文化和旅游厅、共青团广西区委、广西少工委联合主办,广西云数字媒体集团承办,旨在充分发挥青少年的力量宣传广西文旅资源,讲好广西故事,促进文化和旅游深度融合发展,进一步提升“秀甲天下 壮美广西”文化旅游品牌形象的知名度和美誉度。
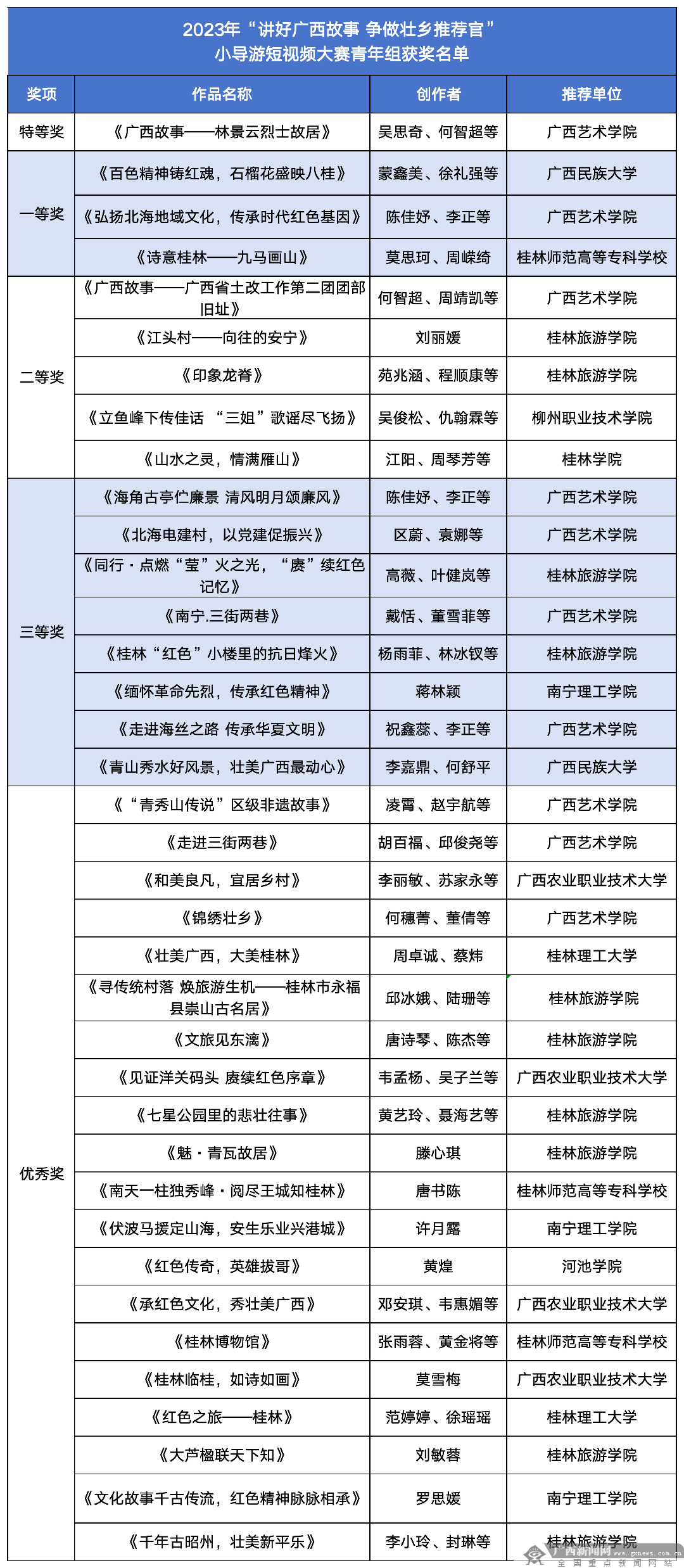
颁奖仪式现场。记者 甘艳霞 摄 大赛自8月21日启动以来,迅速在全区高校、中小学校中掀起了参与热潮。经各设区市及各高校推荐,共有429件作品入围评选,其中,青年组79件,少年组350件。青少年们用自己独特的视角和热情,结合短视频的形式,讲述了广西的历史文化、民俗风情和自然风光,将广西丰富的文旅资源和深厚的文化底蕴展现得淋漓尽致。 自治区文化和旅游厅党组成员、副厅长班华勤及主办单位相关处室负责人出席大赛颁奖仪式,并为获奖代表颁发证书,为获奖单位代表授牌。现场发布了青年组、少年组特等奖各1名、一等奖各3名、二等奖各5名、三等奖各8名、优秀奖各20名;并根据每组参赛作品的传播力(投票数)发布人气奖top10;同时,根据组织推荐单位申报作品数量及质量等,发布了21个优秀组织单位奖。
主办单位领导及相关处室负责人为获奖代表颁发证书,为获奖单位代表授牌并合影留念。记者 甘艳霞 摄 仪式上,青年组特等奖获奖作品《广西故事——林景云烈士故居》的创作者吴思奇,少年组特等奖获奖作品《骆越神山 养生仙境——大明山》的创作者覃可欣,以及青年组、少年组一等奖获奖代表蒙鑫美、徐礼强、李筱屹分别演绎获奖作品。他们现场化身广西“小导游”,带观众们走进大明山的神秘仙境,在群山环绕的养生仙境中探索文化底蕴;走访林景云烈士的故居,讲述一张张老照片、一个个老物件背后的那段红色传奇......
获奖代表现场“讲故事”。记者 甘艳霞 实习生 杨玉梅 摄 “小导游”们用自己的视角,带大家领略壮美广西的山河秀丽,用自己的声音,诉说八桂大地的人文故事。让我们期待更多“壮乡推荐官”的出现,一同为“秀甲天下 壮美广西”代言! 附上完整获奖名单 一起来看看吧! ↓↓↓
|
|
|
扫一扫在手机打开当前页
|
| >>更多精彩图集推荐 |
|
|
||||||||||||||||||||||||||||||