| 广西新闻网 > 专题 > 焦点 > 区市县三级联动播报丨广西全力应对台风“麦德姆” > 最新播报 > 正文 |
关于解除崇左市临时道路交通管制的通告 |
2025年10月06日 13:11 来源:崇左融媒 编辑:朱慧琳 |
|
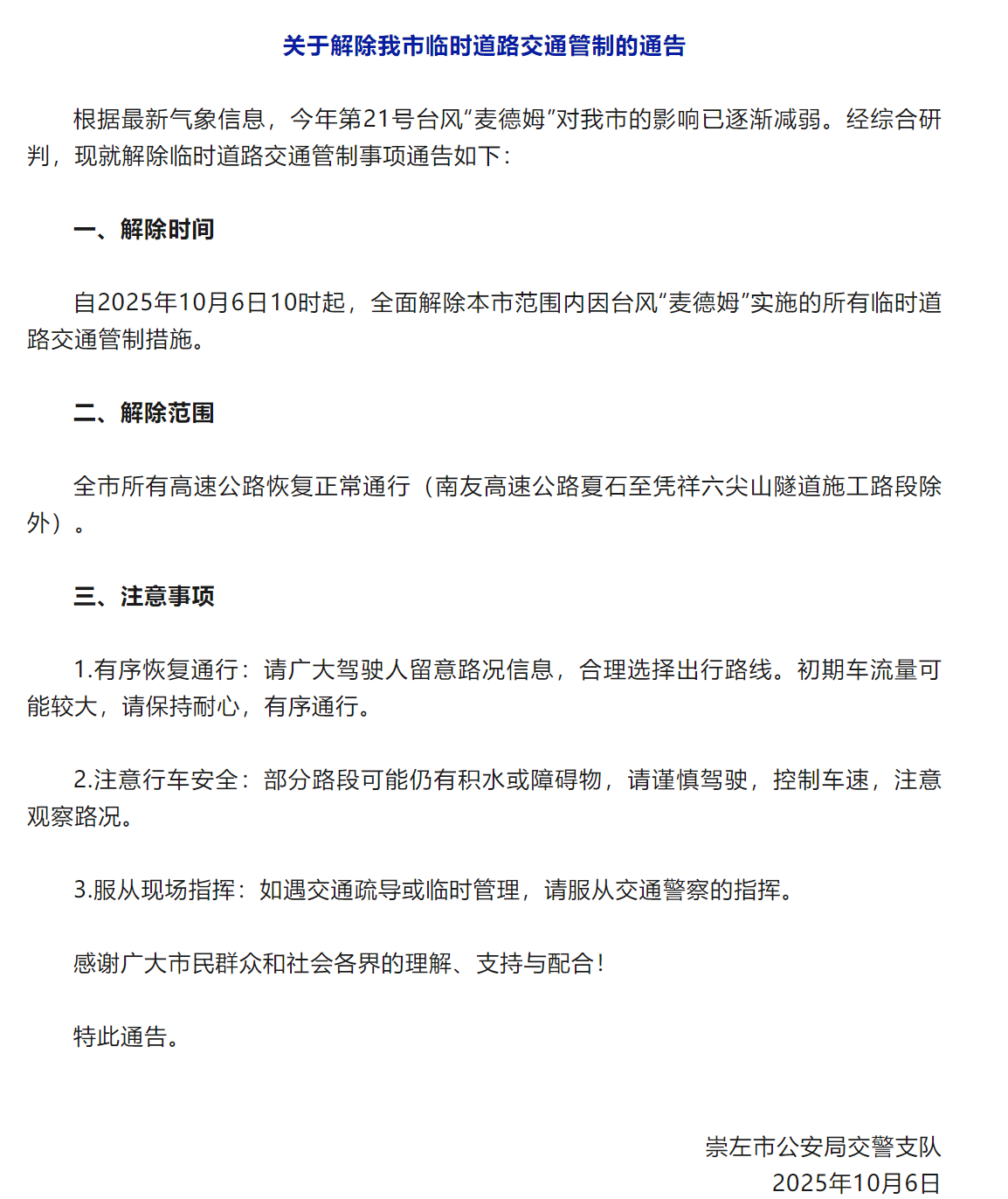
关于解除崇左市临时道路交通管制的通告 根据最新气象信息,今年第21号台风“麦德姆”对崇左市的影响已逐渐减弱。经综合研判,现就解除临时道路交通管制事项通告如下: 一、解除时间 自2025年10月6日10时起,全面解除本市范围内因台风“麦德姆”实施的所有临时道路交通管制措施。 二、解除范围 全市所有高速公路恢复正常通行(南友高速公路夏石至凭祥六尖山隧道施工路段除外)。 三、注意事项 1.有序恢复通行:请广大驾驶人留意路况信息,合理选择出行路线。初期车流量可能较大,请保持耐心,有序通行。 2.注意行车安全:部分路段可能仍有积水或障碍物,请谨慎驾驶,控制车速,注意观察路况。 3.服从现场指挥:如遇交通疏导或临时管理,请服从交通警察的指挥。 感谢广大市民群众和社会各界的理解、支持与配合! 特此通告。 崇左市公安局交警支队 2025年10月6日
公众号文章截图。 |
|
|
扫一扫在手机打开当前页
|
| >>更多精彩图集推荐 |
|
|
||||||||||||||||||||||||||||||